诚信 卓越
创新 求真
我们将竭诚为您服务
029-88350041
新闻中心
您现在的位置:首页 > 新闻中心 > 企业新闻

《一文读懂〈永久基本农田保护红线管理办法〉核心要点》

浏览次数: 发布日期:2025年11月25日
分享:

当卫星遥感图像清晰勾勒出全15.46亿亩永久基本农田的分布轮廓,每一寸红线都承载着国家粮食安全的底线责任。2025年10月1日起正式施行的《永久基本农田保护红线管理办法》(以下简称《办法》),通过制度创新与技术赋能,为技术人员提供了从“被动管控”到“主动优化”的全新操作框架。

 

1、《办法》实施的前后对比

机制革新:从“静态固化”到“动态优化”

建立“优进劣出”管理机制。突破了以往政策刚性有余、弹性不足的局限,在总量稳定前提下,允许将劣质、零碎地块调出,调入优质耕地,实现永久基本农田质量与布局的动态提升。

储备筑基:从“无章可循”到“有库可依”

首次在部门规章层面明确储备区制度。将高标准农田、整治新增耕地等优质地块优先划入储备区,为重大项目占用补划和布局优化提供了法定、稳定的来源,解决了以往补划标准不统一、来源不稳定的难题。

审批精细化:从“范围模糊”到“清单明确”

完善国家重点建设项目占用规则。清晰界定了可占用永农的国家重点建设项目范围,并对战略性矿产及地热、矿泉水等不造成永久基本农田损毁的非战略性矿产的矿业权设立作出明确规定,减少了实际操作中的模糊地带。

纠错规范化:从“积弊难除”到“流程清晰”

建立技术性误划纠错机制。针对因技术误差等原因划入的不合格地块,明确了县、省两级认定审核流程及数据库更新路径,使历史遗留的不合理划定问题得以依法依规解决。

政策导向:从“刚性约束”到“刚柔并济”

重塑耕地保护制度体系。《办法》实施前侧重红线的绝对刚性保护,对高标准农田建设、农村配套设施建设等农业发展必要需求,缺乏弹性调整空间;实施后在坚守保护任务不突破的底线基础上,明确配套设施建设、土地整治等六大类可优化调整情形,兼顾保护刚性与生产灵活性。

2、用途管制的负面清单与可调整情形

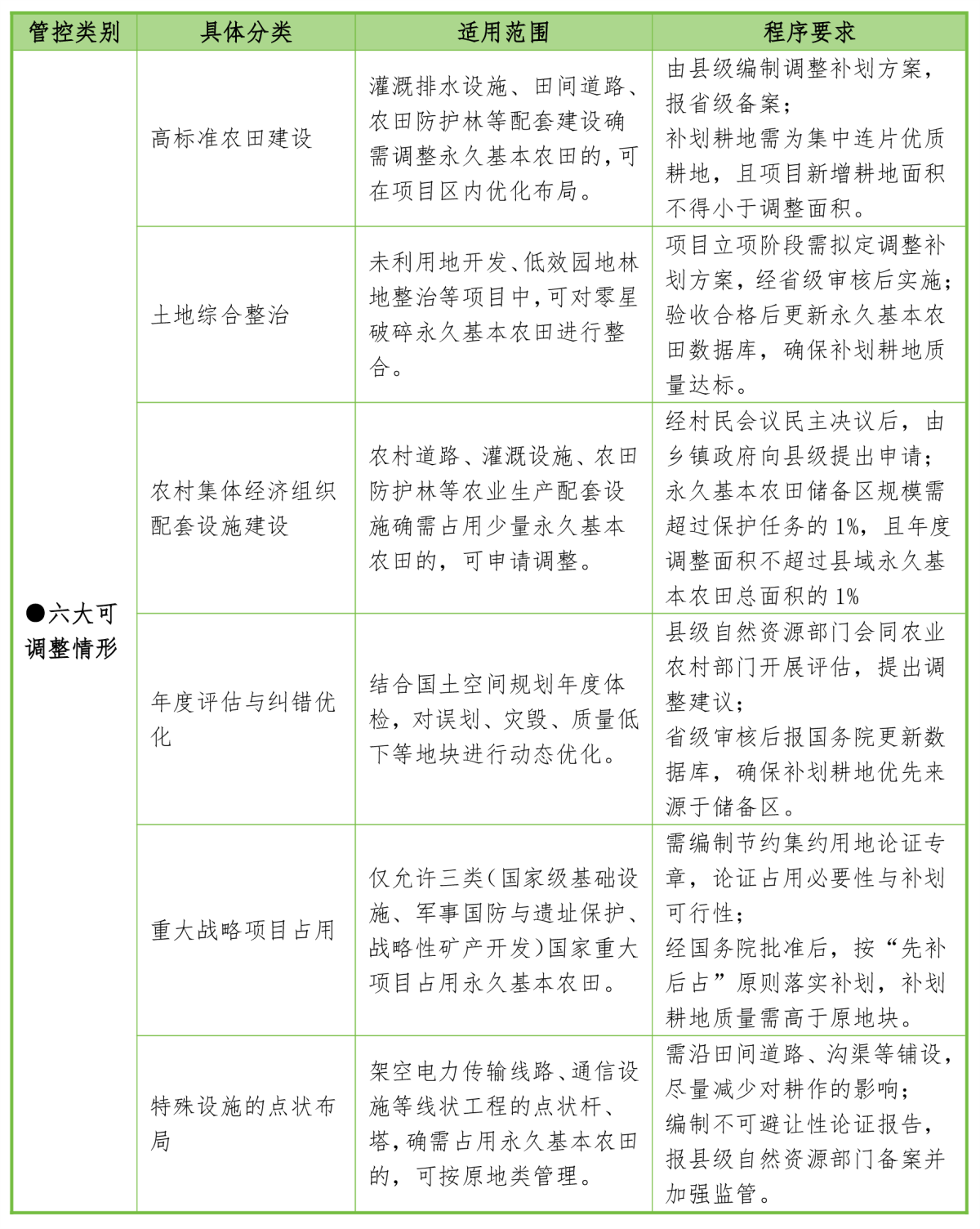
①负面清单:《办法》明确六大类禁止行为,构建永久基本农田用途管制的“高压线”。

②可调整情形:《办法》通过六大类可调整情形,允许在严格程序下对永久基本农田布局进行正向优化。


在具体实践中,应重点把握“底线不可破、布局可优化、质量有提升”的原则,综合运用GIS空间分析、大数据挖掘等技术手段,构建“划定-管控-优化-监测”全生命周期管理体系,为保障国家粮食安全与国土空间可持续发展提供科学支撑

关于中策
中策简介
企业文化
联系我们

陕西省西安市雁塔区太白南路139号荣禾云图中心16层

3022459756  zhongce1999@163.com

029-88350041 13709190222

二维码
中策资讯科技集团有限公司 2010-2026 版权所有 Copyright @2026 zcgis.com zcgis.com.cn, All Rights Reserved
陕ICP备13004573号 技术支持:方南科技